我校2個黨支部入選全國高校“雙帶頭人”教師黨支部書記“強國行”專項行動團隊
來源:黨委組織部
文/丁凱強
審校/吳春陽
審核/王良
2024-11-05 16:05
瀏覽:次
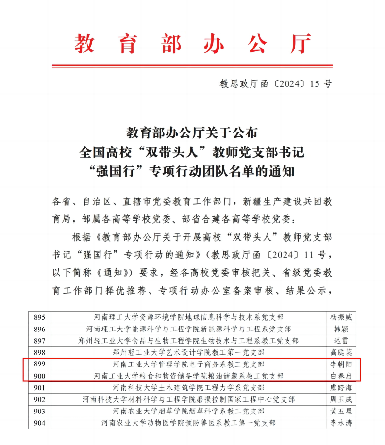
近日,教育部發布了《關于公布全國高校“雙帶頭人”教師黨支部書記“強國行”專項行動團隊名單的通知》,我校管理學院電子商務系教工黨支部、糧食和物資儲備學院糧油儲藏系教工黨支部等2個黨支部,入選全國高校“雙帶頭人”教師黨支部書記“強國行”專項行動團隊,這是繼入選第三批“全國黨建工作樣板支部”培育創建單位后,在黨建工作方面的又一重要突破。

名單詳情
高校“雙帶頭人”教師黨支部書記“強國行”專項行動,是教育部為創新落實立德樹人根本任務,貫徹落實高校“雙帶頭人”教師黨支部書記培育工作的重要舉措,旨在充分發揮高校“雙帶頭人”的示范引領作用,專項行動周期為3年,黨支部將從開展黨建聯建、提供教育服務、推動科技賦能、深化實踐育人等四個方面,引導廣大師生在以中國式現代化全面推進強國建設、民族復興偉業新征程上砥礪新擔當、展現新作為。
近年來,學校黨委高度重視基層黨組織建設,牢固樹立大抓基層的鮮明導向,實施“雙帶頭人”教師黨支部書記培育工程,大力選拔黨務能力強、業務能力突出、師生中有影響的教學科研骨干擔任黨支部書記,持續打造“雙帶頭人”教師黨支部書記工作室,不斷增強教師黨支部政治功能和組織功能,為扎實開展“強國行”專項行動奠定了堅實基礎。
接下來,學校黨委將以建設全國“雙帶頭人”教師黨支部書記“強國行”專項行動團隊為契機,加強資源統籌,加大支持力度,將“強國行”專項行動作為提升教師黨建和思想政治工作質量的重要抓手,作為提升育人實效的有效載體,不斷強化“雙帶頭人”教師黨支部書記工作室的培育創建,持續推動黨建與業務深度融合,切實以高質量黨建引領推動事業高質量發展。
(責任編輯:魯俊超)
